静岡県最低賃金の改正のお知らせ
静岡県内の事業場で働くすべての労働者(パート・アルバイト等含む)に適用される「静岡県最低賃金」が改正され、令和7年11月1日から「時間額1,097円」となりました。
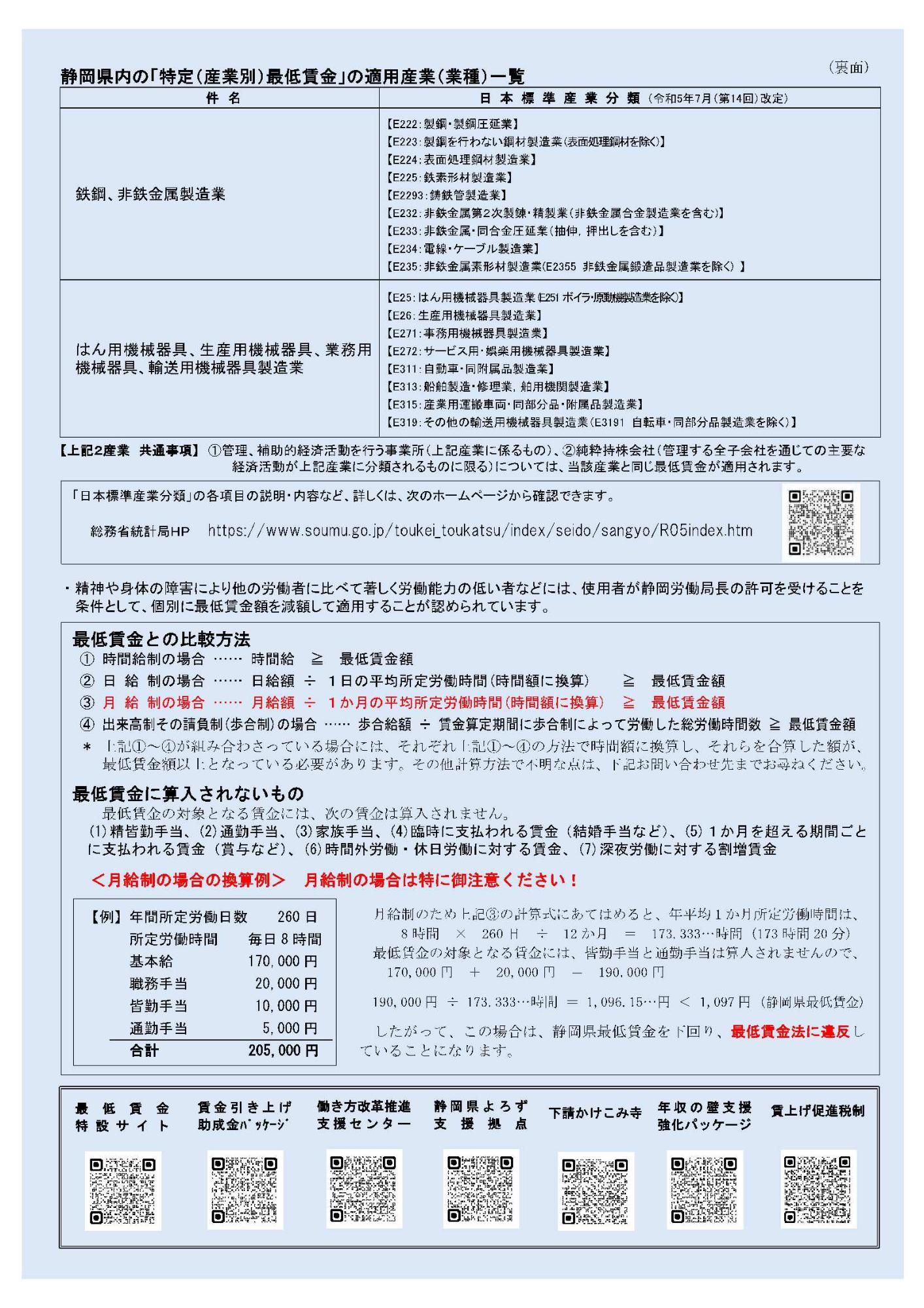
また、特定の産業に従事する労働者に適用される「静岡県特定最低賃金」について、令和7年12月21日から改正されます。
詳しくは静岡労働局ホームページをご覧ください。
地域別最低賃金
| 最低賃金名 |
最低賃金額 (時間額) |
効力発生日 | |
|
静岡県最低賃金 |
1,097円 | 令和7年11月1日 | |
特定最低賃金
| 業種 |
適用金額 (時間額) |
現行金額 (時間額) |
効力発生日 |
|
鉄鋼、非鉄金属製造業 |
1,117円 |
1,057円 |
令和7年12月21日 |
|
はん用機械器具、生産用機械器具、業務用機械器具、輸送用機械器具製造業 |
1,133円 | 1,073円 | 令和7年12月21日 |
|
電子部品・デバイス・電子回路、電気機械器具、情報通信機械器具製造業 ※令和7年度改正なし |
1,097円 | 1,097円 | 令和7年11月1日 |
問い合わせ先
静岡労働局賃金室 054-254-6315
磐田労働基準監督署 0538-32-2205


- この記事に関するお問い合わせ先
-
商工観光課
〒437-1692 静岡県御前崎市池新田5585番地
電話:0537-85-1135
ファックス:0537-85-1156
メールでのお問い合わせはこちら






更新日:2025年11月01日